北理工在电穿孔介导核酸药物免疫治疗方面取得进展
近日,bv伟德国际1946官网前沿交叉科学研究院黄渊余课题组在核酸药物输运和肿瘤免疫治疗方面取得重要研究进展。该研究成果以《Rolling microneedle electrode array (RoMEA) empowered nucleic acid delivery and cancer immunotherapy》发表于纳米科技与生物医学领域国际顶级期刊《Nano Today》(影响因子16.907)。该论文第一作者为bv伟德国际1946官网生命学院/前沿交叉院博士研究生杨同仁和北京大学黄东博士,通讯作者为bv伟德国际1946官网黄渊余研究员和北京大学李志宏教授。
基于小干扰RNA(siRNA)的核酸药物近年来连续获批上市,已成为引领第三次制药浪潮的代表性技术。siRNA药物开发的关键问题是如何实现高效富集与胞吞、快速抵达细胞质、高效长效沉默靶基因表达,这个过程需要研究开发高效安全的药物递送技术。目前诸多递送载体存在给药效率低、安全性差、成本高、缺乏普适性等问题。

图1 RoMEA示意图及该研究思路
2018年,黄渊余课题组与李志宏课题组开展合作,提出并验证了滚轮微针辅助柔性电穿孔芯片介导siRNA体内透皮递送的策略(Theranostics 2018; 8(9):2361-2376),该策略结合医疗美容领域的微针滚轮与柔性插指电极芯片(FIEA),首先利用微针滚轮在小鼠皮肤组织建立微孔道、形成液体微电极,接着使用柔性电穿孔芯片给予脉冲电场,促使核酸药物分子透皮递送。进一步,研究人员构思将滚动式微针与电穿孔芯片“二合一”,设计了滚动式微针电极阵列(RoMEA,图1),该器件的突出优势在于滚动的同时施加同步电场,可支持在不规则的活体组织表面进行大面积的活体组织电穿孔。同时,该器件具有侵入性小、操作方便、安全、制造成本低、易于大规模生产等优点。

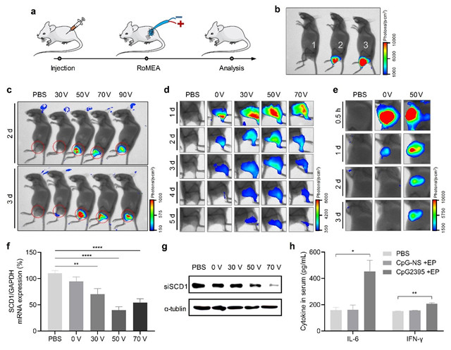
图2 RoMEA介导的体内核酸递送研究
研究人员通过RoMEA递送表达红色荧光蛋白(RFP)的质粒或Cy5标记的siRNA,或抑制SCD1基因表达的siRNA,对RoMEA在体内的核酸递送的参数进行了探究(图2)。结果显示,当RoMEA所施加的电压在30V-90V区间内,RFP的蛋白都得到显著的表达,并且在50V的电压下RFP的蛋白表达强度达到峰值(图2c)。并且当RoMEA所施加的电压为50V时,显著的提高了Cy5-siRNA在小鼠腿部及肿瘤内的滞留时间(图2d, e)。同样,作者发现当RoMEA所施加的电压为50V时siRNA有很好的基因抑制效率(图2f, g)。在此条件下,电转CpG2395(免疫佐剂)可以有效的刺激小鼠分泌IL-6与IFN-g(图2h)。因此,RoMEA可以在50V的电压下可以实现局部高效的核酸转染效率。

图3 RoMEA介导的B16-F10黑色素瘤的免疫治疗
阻断PD-L1/PD-1免疫检查点通路是临床治疗中最具代表性的肿瘤免疫治疗途径。结合RoMEA的最优参数,研究人员进一步选择抑制PD-L1表达的siRNA(siPD-L1)和拮抗PD-1的单抗(PD-1 mAb)在B16-F10黑色素瘤小鼠模型进行研究(图3a, b)。分别在肿瘤较小(模拟临床早期肿瘤,图3c-i)和肿瘤较大(模拟临床中期肿瘤,图3j-l)时开始治疗。结果显示,单独使用siPD-L1或联合PD-1 mAb,均能有效抑制肿瘤的生长,延长动物生存周期。同时,流式细胞术的结果显示,肿瘤微环境中CD4+ T细胞、CD8+ T细胞数量显著提升,证实了PD-L1/PD-1通路的机制和效果。
该工作设计的滚动式微针电极阵列(RoMEA)加工简单、通用性强,为未来各种治疗剂(不局限于核酸药物)的应用开发奠定了基础,展现了良好的实用前景。
附作者简介:
黄渊余,bv伟德国际1946官网研究员、课题组长、博士生导师。研究兴趣主要围绕核酸技术与药物展开,包括核酸药物(如siRNA、mRNA等)的设计筛选、药物递送以及重大疾病的创新诊治技术研究。目前在Nano Today、Adv Funct Mater、Nano Lett、Biotechnol Adv等期刊发表SCI论文50余篇;其中第一或通讯作者论文30余篇,含IF>10论文13篇、ESI高被引论文3篇。著述专著6章、中文教材1部;申请专利6件,含授权PCT专利2件。先后主持国家自然科学基金等项目10余项。入选北京市科技新星(2020)、北京市科协先进工作者(2020)、北京市科协青年托举人才(2019),获得中美纳米医学与纳米生物技术学会“未来之星”奖(2019)、教育部学术新人等荣誉。是中国生物物理学会纳米生物学分会秘书长、理事,另4个学会理事或委员;是Advances(Wiley合作新刊)副主编、Chinese Chemical Letters等多个期刊编委。
论文详情:
Tongren Yang1, Dong Huang1, Chunhui Li, Deyao Zhao, Junshi Li, Mengjie Zhang, Yufeng Chen, Qining Wang, Zicai Liang, Xing-Jie Liang, Zhihong Li∗, Yuanyu Huang∗. Rolling microneedle electrode array (RoMEA) empowered nucleic acid delivery and cancer immunotherapy. Nano Today 2021; 36: 101017. doi: 10.1016/j.nantod.2020.101017.
教师主页:http://arims.bit.edu.cn/xzdw/qnggjs/tbyjy/178349.htm
论文链接:https://doi.org/10.1016/j.nantod.2020.101017
